• page_head_Bg

Water quality monitoring system

1. Program background

Lakes and reservoirs are important drinking water sources in China. The quality of water is related to the health of hundreds of millions of people. However, the existing station-type water quality automatic monitoring station, construction site approval, station building construction, etc., the procedures are complicated and the construction period is long. At the same time, it is difficult to select the site of the station due to the on-site conditions, and the water collection project is complicated, which also greatly increases the project construction cost. In addition, due to the influence of microorganisms in the pipeline, the ammonia nitrogen, dissolved oxygen, turbidity and other parameters of the water sample collected by long-distance transport are easy to change, resulting in a lack of representativeness of the results. Many of the above problems have greatly limited the application of automatic water quality monitoring system in the water quality protection of lakes and reservoirs. In order to meet the needs of automatic monitoring and safety assurance of water quality in lakes, reservoirs, and estuaries, the company has developed a buoy-type water quality automatic monitoring system based on years of experience in research and development and integration of water quality online monitoring systems. The buoy type water quality automatic monitoring system adopts solar power supply, integrated probe type chemical method ammonia nitrogen, total phosphorus, total nitrogen analyzer, electrochemical multiparameter water quality analyzer, optical COD analyzer, and meteorological multi-parameter monitor. Ammonia nitrogen, total phosphorus, total nitrogen, COD (UV), pH, dissolved oxygen, turbidity, temperature, chlorophyll A, blue-green algae, oil in water and other parameters, and can beflexibly configured according to field applications.

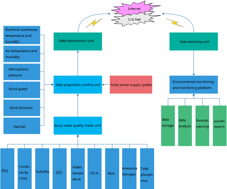
2. System composition

The buoy-type water quality automatic monitoring system integrates advanced monitoring sensors, automatic control, wireless communication transmission, intelligent information technology and other technologies to conduct real-time online monitoring of the on-site water environment, and truly and systematically reflect the water quality,meteorological conditions and their trends.

Accurate and timely warning of water pollution in waters provides a scientific basis for environmental protection and pollution emergency disposal of lakes, reservoirs and estuaries.

3. System features

(1) Integrated probe-type chemical nutrient salt analyzer to achieve in-situ accurate monitoring of nutrient salt parameters such as total phosphorus and total nitrogen, filling gaps in nutrient parameters such as total phosphorus and total nitrogen that cannot be monitored at the buoystation.

(2) Using the probe-type chemical method ammonia nitrogen analyzer, compared with the ionselective electrode method ammonia nitrogenanalysis technology, the instrument has high sensitivity and good stability,and the measurement result can more accurately reflect the water quality condition.

(3) The system is equipped with 4 instrument mounting holes,adopts programmable data acquisition system, supports instrument access of many different manufacturers, and has strong scalability.

(4) The system supports wireless remote login management, which can set system parameters and debug the instrument remotely in the office or shore station, which is convenient to maintain.

(5) Solar power supply, support for external backup battery,effectively guarantee continuous operation in continuous rainy weather.

(6) The buoy is made of polyurea elastomer material, which has good impact resistanceand anti-corrosion properties, and is durable.

Water-quality-monitoring-system-1

Post time: Apr-10-2023